Automixer
Der Automixer ist ein Rechner mit Dante Virtual Soundcard (DVS) und einer Reaper DAW. Alle Signale laufen über eigene Domain. Verbindungen zum CCH werden über gesharedte Devices gesetzt. Das Reaper-Template ist als Anhang im ZIP-Format verlinkt.
Eingänge
Der Mixer bekommt die Eingangssignale aus den Sälen: FOH in mono, Atmos in stereo und die Translator A und B in mono.
- s1 FOH
- s1 Atmo L
- s1 Atmo R
- s1 Trans A
- s1 Trans B
- sG FOH
- sG Atmo L
- sG Atmo R
- sG Trans A
- sG Trans B
- sZ FOH
- sZ Atmo L
- sZ Atmo R
- sZ Trans A
- sZ Trans B
- sF FOH
- sF Atmo L
- sF Atmo R
- sF Trans A
- sF Trans B
- Special Talk Mixer L (mit Atmo)
- Special Talk Mixer R (mit Atmo)
- Special Talk Mixer mono (dry)
Magie
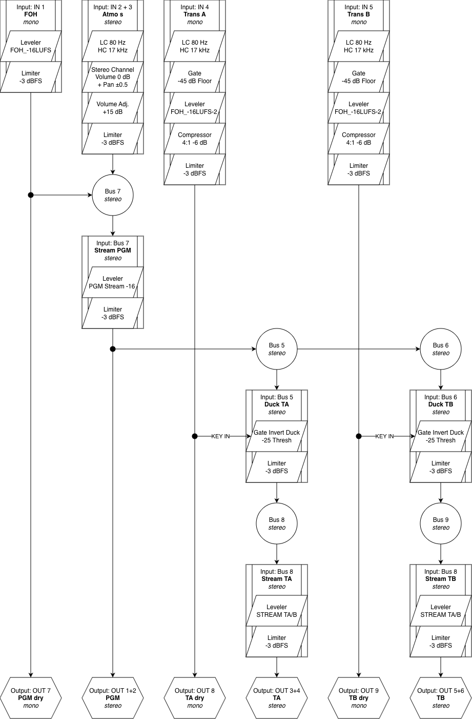
Der Signalfluss wird in einem Bild erklärt:
Pro Saal werden die Nummern der Eingänge im Bild +5 verschoben. Die Ausgangsnummern werden pro Saal im Bild +10 verschoben.
Der Plan ist mit drawio erstellt und im Anhang als zip verlinkt. Erstellt wurde es mit https://app.diagrams.net.
FOH
Das mono Eingangsignal wird mit Leveler und Limiter behandelt.
- 4-Band-EQ
- default alles aus, aber immer im Zugriff
- Leveler
- Target: -18 LUFS
- Speed: 40 %
- Brake Threshold: -20 dB
- Max Boost und Cut: 30 dB
- hier muss eventuell sehr viel aufgeholt werden, üblicher daraus resultierender Gain sind ca. 20 - 25 dB
- Compressor
- Threshold: -6 dB
- Ratio: 4
- Gain: 0
- Attack: 20 µs
- Release: 250 ms
- Mix: 100 %
- Master Limiter
- Threshold: -0.1 dB (dieser Regler komprimiert zusätzlich, deswegen 0)
- Look Ahead: 200 és
- Attack: 100 és
- Hold: 0 ms
- Release: 2 ms
- Limit: -3 dB
So bearbeitet geht das Signal als PGM dry an c3lingo.
Atmos
Die Atmos werden von Anfang an stereo behandelt und aufgezeichnet. Sie bekommen einen Low- und Hicut, Stereo Channel Volume, bei dem L + R getrennt mit Gain schiefe Signale korrigiert werden können und mit dem ein Panning von ±0.5 gemacht wird, da die Mikros sehr weit auseinander stehen. Ein gemeinsames Volume Adjustment sorgt für den eigentlich notwendigen Pegel, ein Limiter sitzt am Ende.
- 4-Band Semi-Parametric EQ
- HPF: 80 Hz
- LPF: 17.000 Hz
- restliche Werte sind 0 und können bei Bedarf angepasst werden
- Stereo Channel Volume Control
- Left Pan: -0.5
- Right Pan: 0.5
- restliche Werte default
- Volume Adjustment
- Adjustment: 15 dB
- Master Limiter wie bei FOH
Translator
Die Translator bekommen einen Lo- und Hicut, ein Gate, einen Leveler, einen Kompressor und einen Limiter, da die gelevelten Signale immer noch zu heftige Spitzen haben.
- 4-Band Semi-Parametric EQ
- HPF: 80 Hz
- LPF: 17.000 Hz
- restliche Werte sind 0 und können bei Bedarf angepasst werden
- ReaGate
- ReaGate: -45 dB
- das Preset -45 ist immer ein Problem, wenn Translator sich das falsche Headset greifen, für diesen Ausnahmefall ist das Preset -60 Floor vorhanden
- Pro-Open: 1 ms
- Attack: 30 ms
- Hold: 40 ms
- Release: 100 ms
- Hysteresis: -3 dB
- Detector Input: Main Inputs
- Wet: 0
- Dry: -inf
- Noise: -inf
- Leveler
- Target: -18 LUFS
- Speed: 50 %
- Brake Threshold: -20 dB
- Max Boost und Cut: 40 dB
- Compressor
- Threshold: -6 dB
- Ratio: 4
- Gain: 0
- Attack: 20 µs
- Release: 250 ms
- Mix: 100 %
- Master Limiter wie beim FOH
Diese Signale gehen als dry in mono direkt wieder an c3lingo.
Stream PGM
Die bearbeiteten Signale FOH und Atmos werden gemischt. Sie werden noch sehr langsam und mit wenig Hub gelevelt und mit Limiter versehen, da die Atmos keine haben.
- Leveler
- Target: -16 LUFS
- Speed: 25 %
- Brake Threshold: -20 dB
- Max Boost und Cut: 10 dB
- Master Limiter wie beim FOH
Ducking Stream PGM
Für die Translation soll es jeweils einen Floor geben, im Grunde FOH und Atmos gemischt, also Stream PGM. Diese Signale müssen geduckt werden. Dafür bekommen sie als Key jeweils die dry Translator-Signale. Gelöst wird das mit einem Invert Gate und einem Limiter.
- ReaGate
- ReaGate: -25 dB
- Pro-Open: 0 ms
- Attack: 500 ms
- Hold: 1000 ms
- Release: 5000 ms
- Hysteresis: -9 dB
- Detector Input: Auxiliary Inputs
- Wet: 0
- Dry: -25
- Noise: -inf
- [x] Invert gate (duck)
- Master Limiter wie beim FOH
Stream TA/TB
Hier werden Translator dry und der jeweils geduckte Stream PGM gemischt. Ein sehr langsamer Leveler hebt das PGM etwas an, wenn die Translator Pause machen. Ein Limiter sitzt am Ende.
- Leveler
- Target: -18 LUFS
- Speed: 10 %
- Brake Threshold: -20 dB
- Max Boost: 10 dB
- Max Cut: 40 dB
- Master Limiter wie beim FOH
Ausgänge
Die stereo Ausgänge gehen jeweils über AES in den Embedder zum Encoder (AES 1 - 3). Die mono Ausgänge (dry) gehen zu einem Mac mini von c3lingo (steht in der ZAR), der die Signale über WebRTC auf https://audio.c3lingo.org ausliefert.
- s1 PGM L
- s1 PGM R
- s1 TA L
- s1 TA R
- s1 TB L
- s1 TB R
- s1 PGM dry
- s1 TA dry
- s1 TB dry
- -
- sG PGM L
- sG PGM R
- sG TA L
- sG TA R
- sG TB L
- sG TB R
- sG PGM dry
- sG TA dry
- sG TB dry
- -
- sZ PGM L
- sZ PGM R
- sZ TA L
- sZ TA R
- sZ TB L
- sZ TB R
- sZ PGM dry
- sZ TA dry
- sZ TB dry
- -
- sF PGM L
- sF PGM R
- sF TA L
- sF TA R
- sF TB L
- sF TB R
- sF PGM dry
- sF TA dry
- sF TB dry
- -
Special Talks
Wenn ein Special Talk fertig mit separatem Mischpult zugeliefert wird (z.B. Orchester) müssen für den entsprechenden Saal kleine Anpassungen vorgenommen werden:
- Vorbereitungen
- 41 Spec Tlk STREAM
- nimmt direkt fertigen Special-Talk-Stereo-Mischer-Ausgang inkl. Atmos an
- muten
- geht direkt auf Bus sX Stream PGM
- 42 Spec Tlk DRY
- nimmt direkt fertigen Special-Talk-Mono-Mischer-Ausgang ohne Atmos an
- muten
- geht direkt auf Output sX PGM dry (Reaper kann Ausgänge doppelt belegen)
- Automixer “aus” beim Talk
- sX FOH muten
- sX Atmo s muten
- 41 Spec Tlk STREAM
- unmuten
- record
- 42 Spec Tlk DRY
- unmuten
- record
- Automixer “ein” nach dem Talk
- sX FOH unmuten
- sX Atmo s unmuten
- 41 Spec Tlk STREAM
- muten
- record aus
- 42 Spec Tlk DRY
- muten
- record aus
